People act as if are four truth-values: True, False, Cringe, and Based.
This post lays out my own version of the Simulacra Levels idea. Be warned, apparently it is importantly different from the original.
| TRUTH | TEAMS | |
| Deontological | Level 1: “Is it true?” | Level 3: "Do I support the associated team?" | 
| Consequentialist | Level 2: "How does it influence others' beliefs?" | Level 4: "How does it influence others' support for various teams?" | 
Statements you make are categorized as Level 1, 2, 3, or 4 depending on which of the above questions were most responsible for your choice to make the statement. 
When you say that P, pay attention to the thought processes that caused you to make that statement instead of saying nothing or not-P:
- Were you alternating between imagining that P, and imagining that not-P, and noticing lots more implausibilities and inconsistencies-with-your-evidence when you imagined that not-P? Seems like you were at Level 1.
- Were you imagining the effects of your utterance on your audience, e.g. imagining that they'd increase their credence that P and act accordingly? Seems like you were at Level 2.
- Were you imagining other people saying that P, and/or imagining other people saying that not-P, and noticing that the first group of people seem cool and funny and virtuous and likeable and forces-for-good-in-the-world, and that the second group of people seems annoying, obnoxious, evil, or harmful? (The imagined people could be real, or amorphous archetypes) Seems like you were at level 3.
- Were you imagining the effects of your utterance on your audience, e.g. imagining that they'd associate you more with some groups/archetypes and less with other groups/archetypes? Seems like you were at level 4.
Paradigmatic examples of lies (including white lies such as "mmm your homemade hummus tastes great") are Level 2. A lot of social media activity seems to be level 3. Politicians on campaign spend most of their waking moments on level 4.
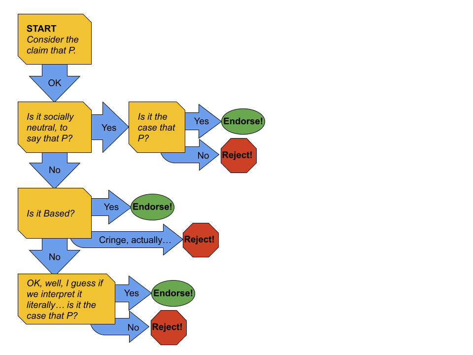
Of course in real life things are often messy and the cognition responsible for a statement might involve a mix of different levels. Here's a simple example: Suppose, in some context and for statements within some domain, your brain executes the following flowchart:
 
If for a particular claim you exit the flowchart in Row 2 or Row 4, you are at Simulacra Level 1. If you exit the flowchart in Row 3, you are in either Level 3 or Level 4 depending on how we define "cringe" and "based." (I'm tempted to say they are both Level 3, except there seems to be something inherently level 4-ish about "cringe" in particular.) Note that this flowchart leaves no possibility for Simulacra Level 2; congratulations for being so reliably honest!
Generalizing from statements to sentences
Some sentences are conceived, uttered, debated, tweeted, emblazoned on banners, etc. without ever passing through anyone's brain at level 1 or 2. To the extent that a sentence is like this, we can say it's a "Level 3/4 sentence," or a "Teams-level sentence." The pronouncements of governments and large corporations are full of these kinds of sentences. To decide whether a sentence is level 3/4 or level 1/2, it helps to ask "Interpreted literally, is it true or false?" If the answer is one of the following...
- "Well that depends on how you interpret it; people who like it are going to interpret it in way X (and so it'll be true) and people who don't are going to interpret it in way Y (and so it'll be false), and to be honest neither of these interpretations is significantly more straightforward/literal than the other."
- "Well, interpreted strictly literally it is uncontroversially true (/false). But..."
... that's a sign that the sentence might be teams-level. Other signs include how controversial it is and the kind of discourse that surrounds it--are people mostly making character attacks, for example?
Discussion
It seems that there is a tendency for discourses primarily operating at Level 1 to devolve into Level 2, and from Level 2 to Level 3, and from Level 3 to Level 4. If this is true perhaps it is because there are general instrumental-convergence incentives to choose statements on the basis of their consequences (especially when the possibility that the statement was generated deontologically means you can predict the direction people will update upon hearing your statement) and thus there's a tendency for level 2 to grow out of level 1 and for level 4 to grow out of level 3. As for the move from 2 to 3, that could be because once lots of people are scheming about consequences, you get conflicts and initiatives and factions and it becomes important to support (and signal support for) various Teams.
So far we've discussed statements and sentences. We can easily extend this analysis to beliefs and even thoughts as well. People are often under immense social and psychological pressure to believe certain things, to avoid believing certain other things, etc. and often this results in e.g. following the example flowchart to determine what you think about a topic, even when you aren't intending to say what you think to anyone.
Understanding this, and noticing when it's happening within you, is an important rationality skill--someone who can reflect on why they think something, and accurately judge how much Level 1 vs. Level 2 vs. Level 3 vs. Level 4 cognition was responsible, has a big advantage in converging to the truth.
I wonder if there are exercises / techniques for training this skill. For now my best answer is the first four bullet points above.
